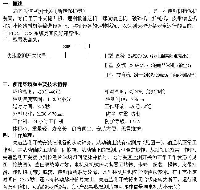
使用环境和主要技术指标
产品品牌:克特
产品型号:SBK-I SBK-II SBD-III
环境温度:-20℃~40℃
相对温度:≤90%(25℃时)
检测速度范围:1-120转/分
检测距离:5-8MM
廷时时间:3-5秒
工作环境:-20℃~50℃
外形尺寸:M30×70mm
防护等级:IP65
产品特点
防尘,防雾,防潮,体积小,重量轻,使用寿命长,安装方便,无需维护。
工作原理
安装在设备的从动轴旁,从动轴上装有检测片,输送机正常工作时,其从动轴随主动轴一同旋转,从动轴上的检测片也随之旋转。从动轴保持某一转速,失速监测开关接收到检测片的均匀间隔脉冲信号,此时失速监测开关为正常工作状态。当出故障如:电机及机械转动装置因堵转,卡转,超载,慢转,皮带打滑,传动链(带)脱落,传动轴断裂等故障,此时检测片也随之慢转或停转。工工艺指定时间内(3-5秒)还末有转动脉冲信号发出,失速监测开关将由闭合状态转为断开,运行设备及时停机,可靠的保护设备。(此产品接收检测片转动脉冲信号和电机大小无关)
机械安装说明
1.拆下端盖,在端盖中心钻≥直径12孔,在下部钻直径5.1孔,攻丝M6(和失速监测开关支架两孔相配套加工)后用螺丝固定端盖和支架
2.在轴头上钻直径5.1孔,攻丝M6深10-15MM
3.旋紧双头镙杆
4.装端盖
5.装检测片,H≥20MM并用螺母固定
6.安装失速监测和检测片距离H2=5MM
克特失速监测开关SBK-III使用说明书
是一种传动机构保护装置,专门用于斗式提升机,埋刮板输送机,螺旋输送机,破碎机,拉链机,皮带输磅机和刚叶轮给料机等输送设备上,监测设备的运转情况,以达到保护设备安全运行的目的。和PLC,DCS系列具有良好兼容性。
失速监测开关SBK-III型号及含义
SBK:代表监测开关代号
I型:直流24VDC/2A(继电器常闭点输出)
II型:交流220VAC/2A(继电器常闭点输出)
III型:交直流24-240V/200MA(两线制输出)


在线留言